Hallo zusammen,
Ich habe ein Problem mit meinem Wlan und komme nicht mehr weiter.
Ich versuche das ganze mal kurz zu erklären.
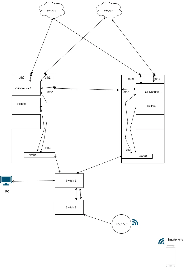
Also ich habe hier 2 Proxmox-Hosts auf der je eine OPNSense läuft.
Die sind im HA-Modus also eine als Master die andere im Slave. Dazu kommen 2 DSL-Leitungen die als Muti-Wan angebunden sind.
Die Einwahl machen die OPNSense selber.
Die Proxmox sind mit 10GBit über einen ubiquiti us-16-xg miteinander verbunden.
Iperf3 zeigt die Volle bandbreite an:
[ ID] Interval Transfer Bitrate Retr
[ 5] 0.00-10.00 sec 10.7 GBytes 9.16 Gbits/sec 463 sender
[ 5] 0.00-10.00 sec 10.7 GBytes 9.15 Gbits/sec receiver
Am us-16-xg ist über LACP an ein TP-Link SG3428X-M2 angebunden an dem auch ein TP-Link EAP 772 mit 2,5GBit angebunden ist.
Die Verbindung vom EAP 772 hat auch knapp 2,5GBit
[ 3] local 192.168.1.240 (EAP) port 54474 connected with 192.168.1.201 (Proxmox) port 5001
[ ID] Interval Transfer Bandwidth
[ 3] 0.0-10.0 sec 2.55 GBytes 2.19 Gbits/sec
Mein Laptop ist mit WLAN 5GHz mit dem EAP verbunden. Die Verbindung liegt bei
[ 1] local 192.168.1.13 (LAPTOP) port 54538 connected with 192.168.1.240 (EAP) port 5001
[ ID] Interval Transfer Bandwidth
[ 1] 0.0000-10.1059 sec 348 MBytes 288 Mbits/sec
Die Verbindung nach Draußen (VDSL 100/40) hat nur knapp 4Mbit Upload
perf3 -c ping.online.net -p 5207 -R
Connecting to host ping.online.net, port 5207
Reverse mode, remote host ping.online.net is sending
[ 5] local 192.168.73.13 (Laptop) port 35716 connected to 51.158.1.21 port 5207
[ ID] Interval Transfer Bitrate
[ 5] 0.00-1.00 sec 366 KBytes 2.99 Mbits/sec
[ 5] 1.00-2.00 sec 357 KBytes 2.93 Mbits/sec
[ 5] 2.00-3.00 sec 333 KBytes 2.73 Mbits/sec
[ 5] 3.00-4.00 sec 526 KBytes 4.31 Mbits/sec
[ 5] 4.00-5.00 sec 762 KBytes 6.24 Mbits/sec
[ 5] 5.00-6.00 sec 748 KBytes 6.13 Mbits/sec
[ 5] 6.00-7.00 sec 644 KBytes 5.28 Mbits/sec
[ 5] 7.00-8.00 sec 622 KBytes 5.09 Mbits/sec
[ 5] 8.00-9.00 sec 612 KBytes 5.01 Mbits/sec
[ 5] 9.00-10.00 sec 792 KBytes 6.49 Mbits/sec
[ ID] Interval Transfer Bitrate Retr
[ 5] 0.00-10.03 sec 5.96 MBytes 4.99 Mbits/sec 740 sender
[ 5] 0.00-10.00 sec 5.63 MBytes 4.72 Mbits/sec receiver
iperf Done.
c.a. 25 Mbit im Download.
iperf3 -c ping.online.net -p 5207
Connecting to host ping.online.net, port 5207
[ 5] local 192.168.73.13 port 52004 connected to 51.158.1.21 port 5207
[ ID] Interval Transfer Bitrate Retr Cwnd
[ 5] 0.00-1.00 sec 3.89 MBytes 32.6 Mbits/sec 8 135 KBytes
[ 5] 1.00-2.00 sec 3.71 MBytes 31.1 Mbits/sec 0 158 KBytes
[ 5] 2.00-3.00 sec 3.34 MBytes 28.0 Mbits/sec 1 127 KBytes
[ 5] 3.00-4.00 sec 3.71 MBytes 31.1 Mbits/sec 0 146 KBytes
[ 5] 4.00-5.00 sec 3.34 MBytes 28.0 Mbits/sec 1 114 KBytes
[ 5] 5.00-6.00 sec 3.71 MBytes 31.1 Mbits/sec 0 141 KBytes
[ 5] 6.00-7.00 sec 3.34 MBytes 28.0 Mbits/sec 0 156 KBytes
[ 5] 7.00-8.00 sec 3.71 MBytes 31.1 Mbits/sec 2 124 KBytes
[ 5] 8.00-9.00 sec 1.85 MBytes 15.5 Mbits/sec 1 1.41 KBytes
[ 5] 9.00-10.00 sec 0.00 Bytes 0.00 bits/sec 1 1.41 KBytes
[ ID] Interval Transfer Bitrate Retr
[ 5] 0.00-10.00 sec 30.6 MBytes 25.7 Mbits/sec 14 sender
[ 5] 0.00-17.63 sec 30.6 MBytes 14.6 Mbits/sec receiver
iperf Done.
Wenn ich das richtig sehen gehen einige Packete verloren bzw müssen neu gesendet werden, was mir der Omada-Controller auch anzeigt.
Ich habe bereits die Hardware getauscht von Asus auf TP und die Opnsens neu aufgesetzt.
Zudem habe ich die Kabel alle durchgemessen und ausgetauscht.
Ein Test mit meinem Rechner, der über Kabel angeschloßen ist hat die Volle DSL-Bandbreite Iperf kann ich gerne nachreichen.
Hier komme ich nun nicht weiter. Google liefert zwar Ideen, die aber nicht den Effect gebracht haben.
Hoffe ihr könnt mir Tipps geben was ich noch machen kann oder woran das liegen kann.
Wenn Ihr mehr Infos braucht, reiche ich die nach.
Gruß Sascha
